
DATA 503: Fundamentals of Data Engineering
January 12, 2026
Dr. Lucas Cordova, Ph.D.
Office Hours:
| Day | Time | Location |
|---|---|---|
| Monday | 10:20 - 11:20 AM | Salem |
| Monday | 4:30 - 5:30 PM | Portland |
| Wednesday | 10:20 - 11:20 AM | Salem |
| Wednesday | 4:30 - 5:30 PM | Salem |
TBD
The TA will be available to help with:
Data Engineering is the practice of designing and building systems for collecting, storing, and analyzing data at scale.

Data engineers build the infrastructure that enables data scientists and analysts to do their work.
In the era of big data, organizations need professionals who can:
This course prepares you to be that professional.
This course is split into two primary areas:
Relational Databases with SQL: Learning how to design, manage, and query relational databases using SQL with a focus on PostgreSQL
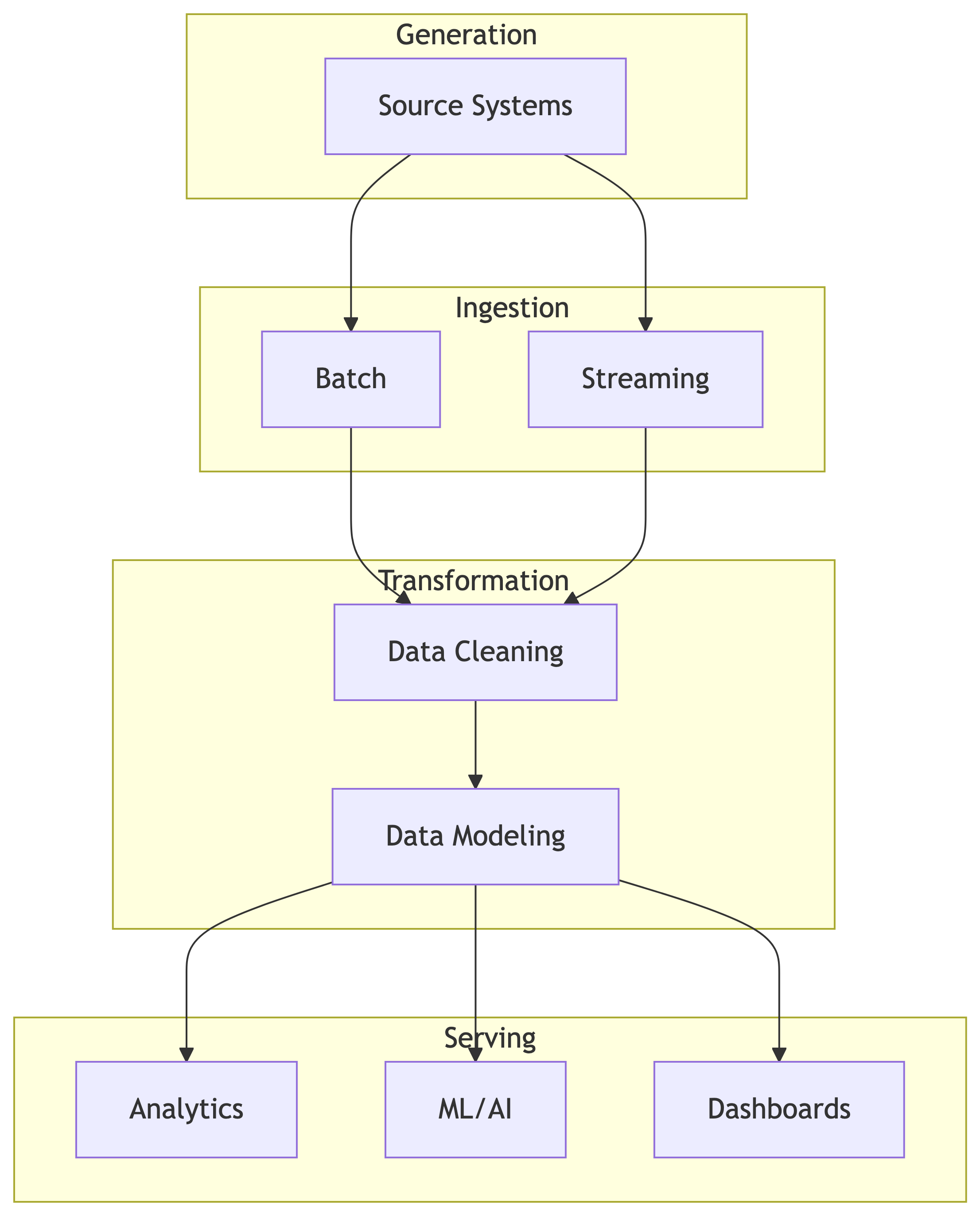
Data Engineering Pipelines: Understanding the components of the data engineering pipeline including data acquisition, transformation, and storage
You will gain both theoretical understanding and hands-on experience.

Upon successful completion of this course, you will be able to:
By the end of the course, you will be able to:
Practical SQL: A Beginner’s Guide to Storytelling with Data (2nd Edition)
CodeGrade Enrollment Key ($35):
Fundamentals of Data Engineering
The Data Warehouse Toolkit (3rd Edition)
Hardware:
Software:

| Deliverable | Individual Weight | Total Weight |
|---|---|---|
| Attendance and Participation | ~1% each | 10% |
| Assignments (~10) | ~5% each | 50% |
| Midterm | 15% | 15% |
| Project | 30% | 25% |
| Total | 100% |
| Grade | Range | Grade | Range |
|---|---|---|---|
| A | >= 92.00 | C | 72.00 - 77.99 |
| A- | 90.00 - 91.99 | C- | 70.00 - 71.99 |
| B+ | 88.00 - 89.99 | D+ | 68.00 - 69.99 |
| B | 82.00 - 87.99 | D | 62.00 - 67.99 |
| B- | 80.00 - 81.99 | D- | 60.00 - 61.99 |
| C+ | 78.00 - 79.99 | F | <= 59.99 |
Your grade for this category is based on:
Important notes:
Assignments reinforce concepts and techniques from lectures.
Each assignment challenges you to:
Assignments are submitted via CodeGrade launched from Canvas.
The midterm is a video-based assessment.
Requirements:
The due date and specific instructions will be communicated in advance. More to come on this! The midterm cannot be made up.
A semester-long partner collaboration.
Project components:

| Week | Date | Topics | Due |
|---|---|---|---|
| 1 | Jan 12 | Course Overview, Data Engineering Pipelines | |
| 2 | Jan 19 | Modeling and Normalization, Environment Setup | Assignment 1 |
| 3 | Jan 26 | SQL: Data Types, I/O, Tables, Selection | Assignment 2 |
| 4 | Feb 2 | SQL: Joining Tables | Assignment 3 |
| 5 | Feb 9 | SQL: Constraining Tables | Assignment 4 |
| Week | Date | Topics | Due |
|---|---|---|---|
| 6 | Feb 16 | Shell, Remote Connections, Grouping | Project Proposal |
| 7 | Feb 23 | Midterm | Midterm |
| 8 | Mar 2 | SQL: Data Generation, I/O | Assignment 6, Project Forming |
| 9 | Mar 9 | Docker, JSON, SQL with JSON | Assignment 7 |
| 10 | Mar 16 | Web Scraping, Subqueries, Window Functions | Assignment 8 |
| Week | Date | Topics | Due |
|---|---|---|---|
| 11 | Mar 23 | Spring Break (No Class Mar 26) | |
| 12 | Mar 30 | Regular Expressions, Transforming Text | Project Milestone |
| 13 | Apr 6 | Dashboards, APIs, Views, Functions, Triggers | Assignment 10 |
| 14 | Apr 13 | Spatial Data (PostGIS), MongoDB | |
| 15 | Apr 20 | Project Presentations | Project, Presentation, Video |
Consistent attendance is essential for your success.
Expectations:
If you cannot attend due to illness or emergency, notify me as soon as possible.

Each student receives three late submission tokens at semester start.
How to use a token:
Use tokens wisely. No additional tokens will be granted.
Late project submissions are accepted with penalties:
This policy encourages time management and accountability.
An incomplete grade will only be granted for:
An incomplete will NOT be granted for:
If struggling, come see me! We can work out a plan.
Cheating is defined as any form of intellectual dishonesty or misrepresentation.
Plagiarism consists of intentionally or unintentionally representing someone else’s work as your own.
Penalties range from grade reduction to failing the course.
Things you CAN do:
Things you CANNOT do:
Reasonable Use:
Not Reasonable Use:
When in doubt, ask!
I will honor your affirmed name and pronouns.
Your feedback helps ensure I address you correctly.
Willamette’s Credit Hour Policy:
For every hour of class time, expect 2-3 hours of work outside class.
For our 4-hour Monday session, anticipate 8-12 hours weekly of:
Willamette values diversity and inclusion.
If aspects of this course create barriers to your inclusion or achievement, please notify me.
Accessible Education Services:
The Students Organizing for Access to Resources (SOAR) Center provides:
Location: Third floor of Putnam University Center
Contact: soar-center@willamette.edu
Office Hours:
Teaching Assistant:
Email:
Let’s have a great semester learning Data Engineering!
Contact:
Next Up:
Introduction to Data Engineering Pipelines